
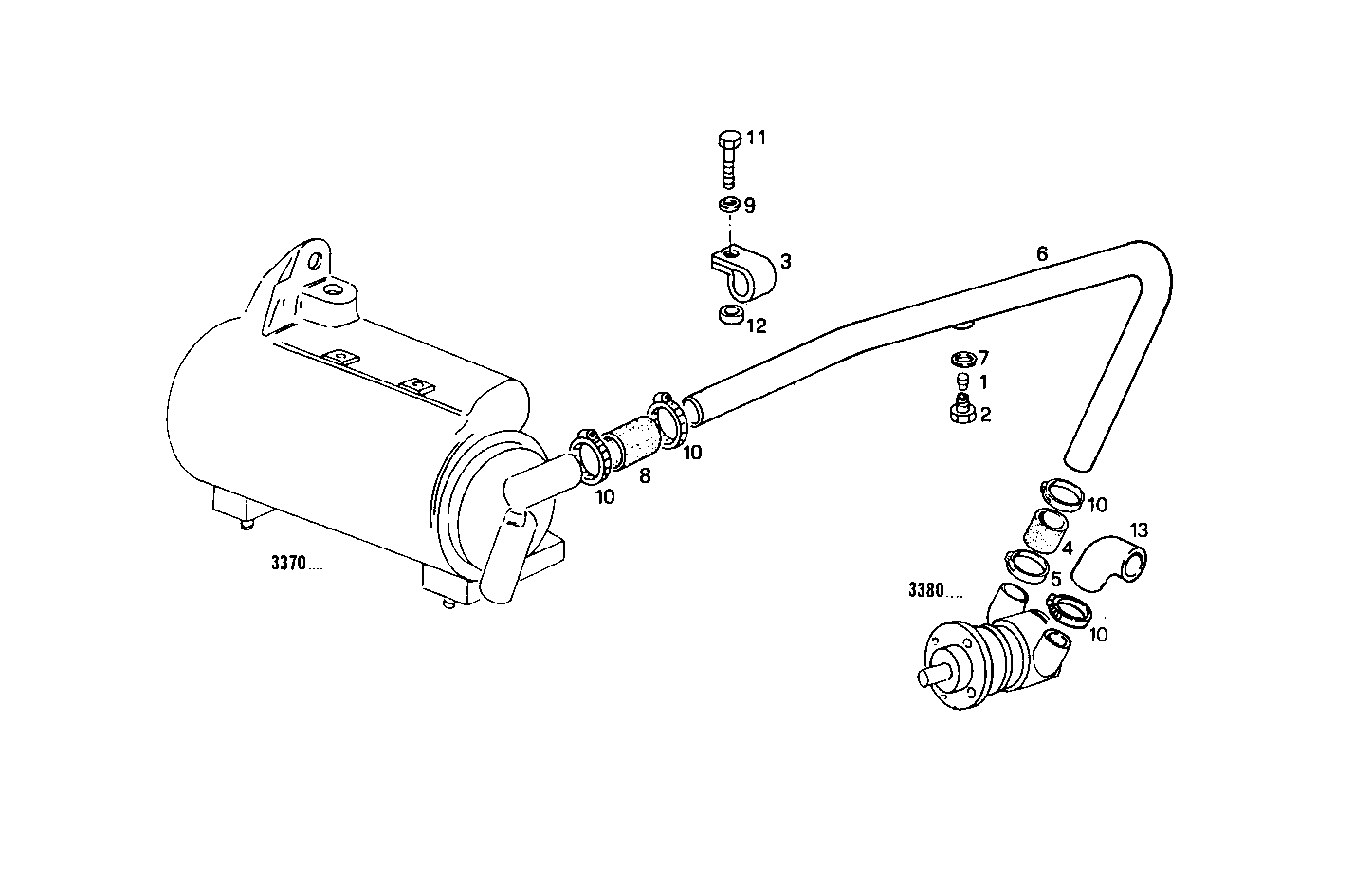
GE8065M12.01A63S — GE8065M12
| # | Part No | Name / Description | Qty | Action |
|---|---|---|---|---|
| 1 | 8105277 | SACRIFICAL ANODE SACRIFICAL ANODE | 1 | |
| 2 | 4917793 | PLUG PLUG | 1 | |
| 3 | 8103077 | CLIP CLIP | 1 | |
| 4 | 8109344 | WATER HOSE WATER HOSE | 1 | |
| 5 | 17764693 | CLIP CLIP | 1 | |
| 6 | 8021669 | WATER PIPE WATER PIPE | 1 | |
| 7 | 98474311 | SEAL GASKET SEAL GASKET | 1 | |
| 8 | 4927830 | RUBBER SLEEVE RUBBER SLEEVE | 1 | |
| 9 | 17089774 | SPRING WASHER SPRING WASHER | 1 | |
| 10 | 17764793 | CLIP CLIP | 3 | |
| 11 | 16605734 | HEXAGON BOLT HEXAGON BOLT | 1 | |
| 12 | 17816214 | SPACER SPACER | 1 | |
| 13 | 8100546 | RUBBER SLEEVE RUBBER SLEEVE | 1 |